Junior High School, Grades 7 to 9

In Social Studies students explore big questions related to citizenship and Identity. Students explore who they are in relation to others in their local, national and global communities.

At each grade level, students explore topics related to: Time, Continuity and Change; Power, Authority and Decision-Making; The Land: Places and People; Global connections; Economics and resources; and Culture and Community.

Learners inquire into issues and consider them from multiple perspectives. Teachers design learning opportunities so that students develop an appreciation of the communities in which they live today, and an awareness of how our past informs our decisions for the future.

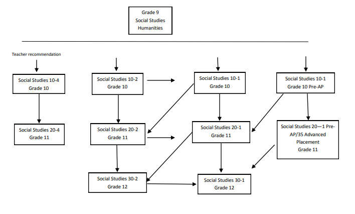
High School, Grades 10 to 12

Social Studies courses explore relationships among individuals in various societies and between societies. You examine cultural, economic, ethical, legal, political and religious issues that communities face. These courses focus on understanding: who am I, what kind of society do I want, and how do I and others shape our world?



Social Studies 10-1 / 20-1 / 30-1

Success and fulfillment in this stream involve:

  • the ability to gather, organize and process information from a variety of sources
  • the ability to make rational, informed decisions
  • a strong work ethic
  • solid academic skills in reading, writing and critical thinking
  • working with abstract concepts

Social Studies 10-1 (5 credits)

Perspectives on Globalization

This course involves:

  • multiple perspectives on the origins of globalization
  • impacts of globalization on lands, cultures, economies, human rights and quality of life
  • relationships among globalization, citizenship, and identity
  • the effects of globalization on peoples in Canada and throughout the world
  • formulating individual responses to issues related to globalization

Social Studies 10-1 Pre – AP (5 credits)

Perspectives on Globalization

This course involves:

  • the provincially-mandated Social Studies 10-1 program (see above)
  • the principal themes in modern European history related to the historical development of globalization
  • skills in historical analysis & interpretation, and in expressing historical understanding.
  • Given the challenging nature of material, this course is best suited to highly motivated, skilled students interested in pursuing credit in Advanced Placement European History.

Note: This course will only be offered if enough students express interest.

Social Studies 20-1 (5 Credits)

Perspectives on Nationalism

This course involves:

  • the complexities of nationalism in Canadian and international contexts.
  • the origins of nationalism and its influence on regional, international and global relations.
  • how nationalism contributes to the citizenship and identities of peoples in Canada.
  • the interrelationships among nation, nationalism, internationalism, globalization and citizenship
  • responses to contemporary issues related to nationalism.

Social Studies 20-1 Pre –AP/European History 35 AP (8 credits)

Perspectives on Nationalism & Advanced Placement European History

Social Studies 20-1Pre-AP/35 AP is for students with strong interests in history, geography, and political science. This is a full year course.

This course involves:

  • Opportunities to explore ideas in greater depth and expand on issues prescribed for Social Studies 20-1
  • An in-depth study of the Social Studies 20-1 Curriculum
  • Study for and write the Advanced Placement examination in European History 1450-present
  • Class discussions and group work as well as self-directed learning and/or online learning

Note: This course will only be offered if enough students express interest.

Social Studies 30-1 (5 Credits)

Pre-requisite: Social Studies 20-1

Perspectives on Ideologies

This course involves:

  • perspectives on the roles of ideology in shaping individual and collective identities
  • political and economic systems and the impacts of these systems on citizens.
  • roles and responsibilities of citizenship when dealing with global issues

Social Studies 10-2 / 20-2/ 30-2

While the content is similar to that of Social Studies 10-1, 20-1 and 30-1, this sequence of courses addresses the subject matter in a more concrete, generalized manner. Teaching and learning strategies in this sequence of courses is considerably different from that of the 10-1/20-1/30-1 sequence. Attention is given to concept development, and helping students develop their reading and writing skills, as well as developing skills in gathering, organizing and processing information.

Social Studies 10-2 (5 credits)

Living in a Globalizing World

This course involves:

  • the historical development of globalization.
  • the impacts of globalization on lands, cultures, identity, human rights and quality of life.
  • students exploring their roles as responsible and active citizens in a globalizing world.

Social Studies 20-2 (5 Credits)

Understandings of Nationalism

This course involves:

  • the origins of nationalism as well as the impacts of nationalism on individuals and communities.
  • examples of nationalism, ultranationalism, supranationalism and internationalism
  • personal and civic responses to current issues
  • what it means to be a member of a collective/nation.

Social Studies 30-2 (5 Credits)

Understandings of Ideologies

This course involves:

  • the roles and responsibilities of citizens, both as individuals and as members of communities.
  • the impacts of political and economic systems on individuals and communities.
  • their own roles and responsibilities within these systems.
  • the relationship between the state and the citizen during times of conflict.
  • local, national and global issues in the contemporary world.

GATE Social Studies

Pre-requisite: Enrollment in the GATE Program

  • GATE Social Studies 10-1 (5 credits)
  • GATE Social Studies 20-1 (5 credits)

GATE classes are designed to meet the needs of gifted and talented learners by focusing on both academic success and personal development. They will be taught in a congregated GATE setting of like - minded peers. Students will be encouraged to excel in the following areas: creative expression and problem‐solving; critical thinking about real world issues that go beyond the program of studies; demonstrating learning in diverse ways; setting goals and making choices, and higher level thinking.

There will be a focus on the mastery of skills needed to move into areas of passion. A variety of assessments opportunities will be offered to engage students in their learning. Attention will be paid to manageable workload, flexible scheduling and personalizing learning.

Note: These courses will be offered if enough students express interest.